中文版 丨  ENGLISH

销售热线:0313-5805848

  首页新闻中心 污染源信息公开VOCs定期监测数据

 

   
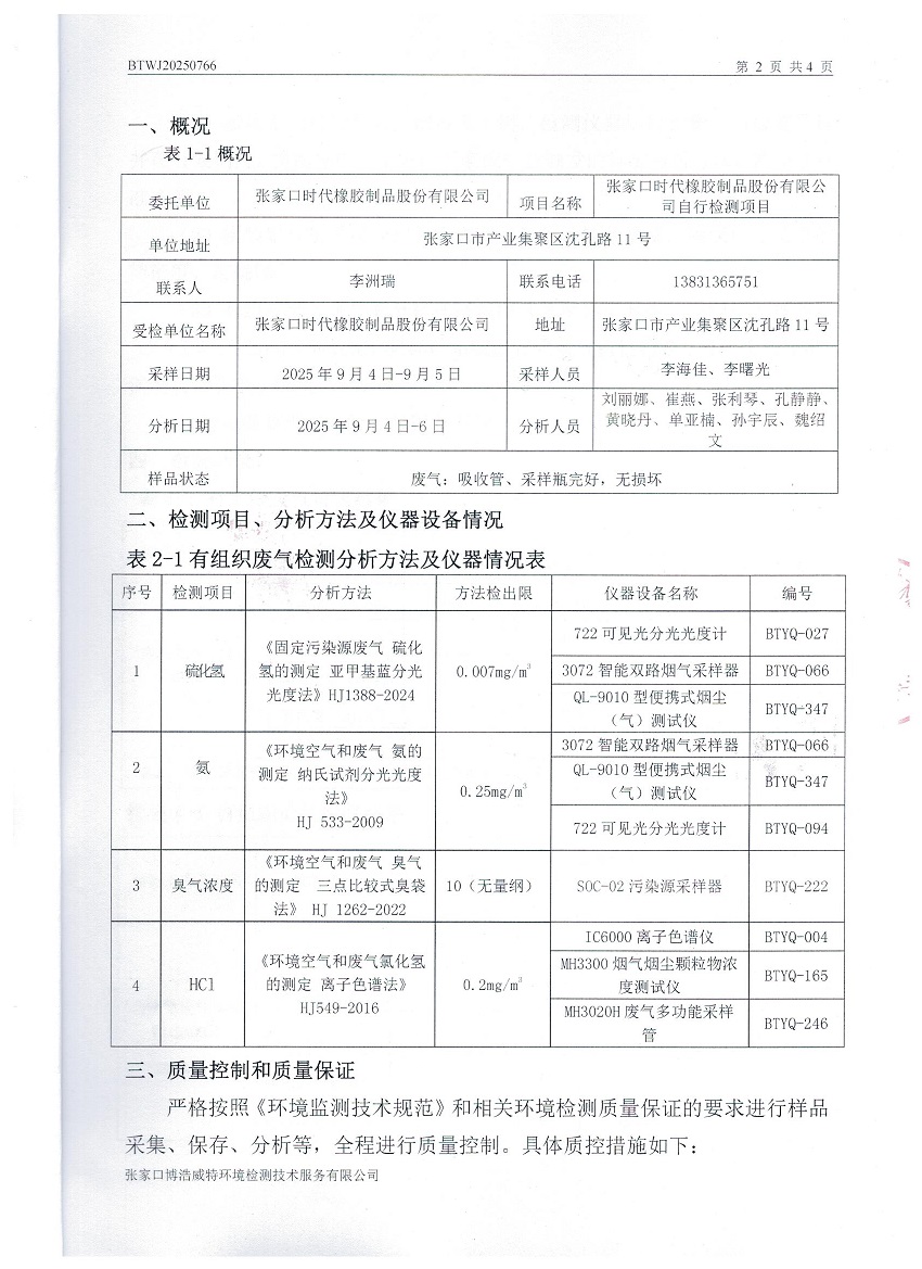
2025年9月有组织废气自行监测项目数据报告
新闻来源:    点击数:471    更新时间:2025-10-18 11:47:52    收藏此页

    
总页数:1  第  1    页 

上一篇:2025年6月有组织废气自行监测项目数据报告   下一篇:2025年9月无组织废气自行监测项目数据报告
【刷新页面】【加入收藏】【打印此文】 【关闭窗口】
 

    版权所有:张家口弘基实业集团有限责任公司  ICP备案:冀ICP备13000098号-1  设计&维护:弘基集团办公室
    电话:0313-5805850 传真:0313-5805700  地址:河北省张家口市产业集聚区